Im Rahmen der Action 2.3.1 des INSPIRE Work Programme 2021-2024 wurden in GitHub zwei neue Repositories zur Pflege der INSPIRE Schemata und der Technical Guidance Dokumente eingerichtet. Mit Hilfe der Repositories wird ein neuer Workflow umgesetzt, mit dessen Hilfe die Fortschreibung der sog. INSPIRE Artefakte vereinfacht werden soll.
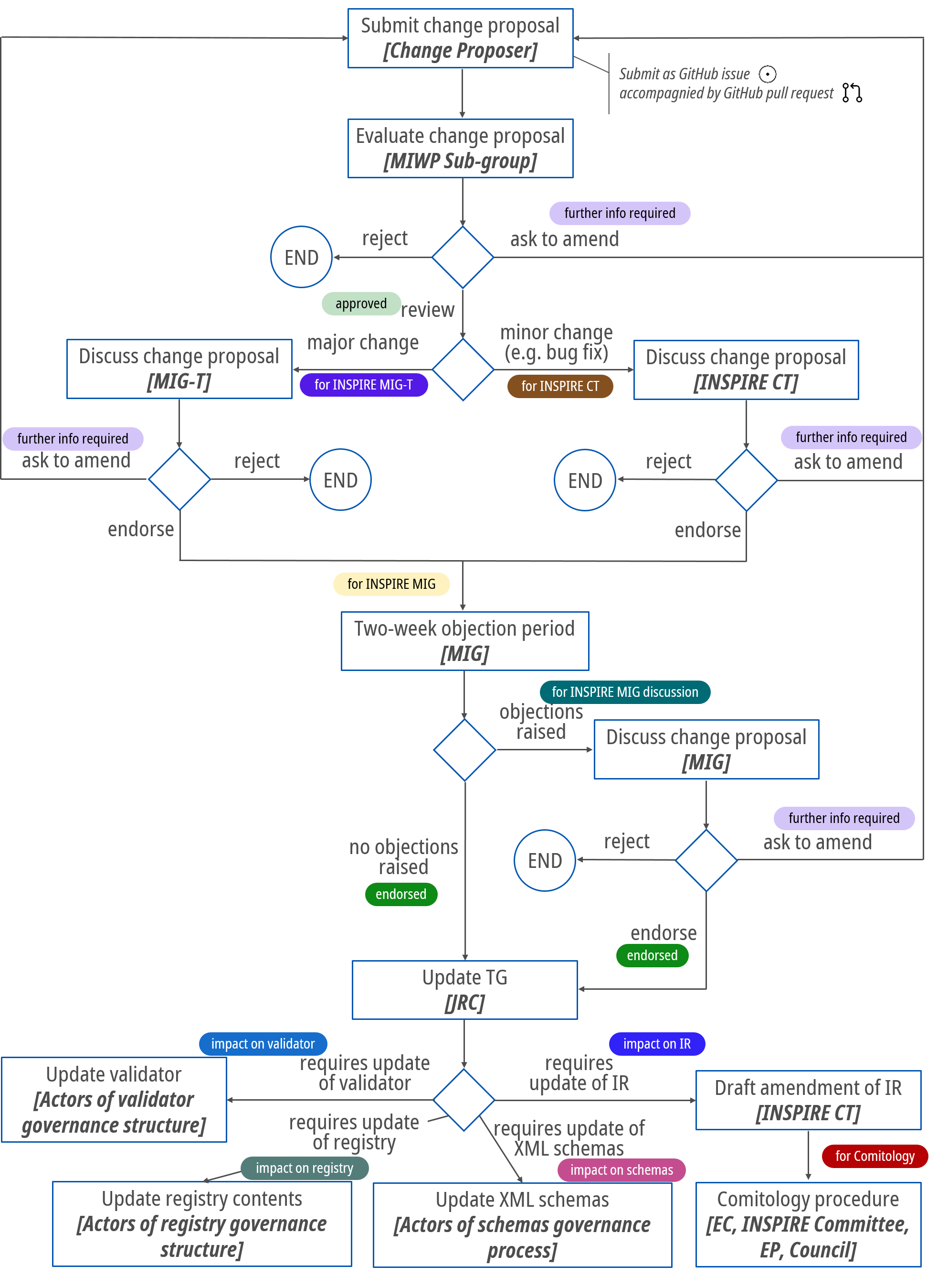
Änderungsvorschläge können von allen Interessierten als Issue (idealerweise ergänzt um einen Pull Request) über GitHub eingereicht werden. Der Änderungsvorschlag wird zunächst durch die Arbeitsgruppe der Action 2.3.1 geprüft bevor er entweder bei kleineren Änderungen (z. B. Fehlern) an das INSPIRE Coordination Team (CT) oder bei größeren Änderungen an die MIG-T zur Entscheidung weitergereicht wird. Die MIG hat anschließend ebenfalls noch die Gelegenheit innerhalb einer zweiwöchigen Frist ein Veto einzulegen. Erfolgt kein Einspruch, wird das Schema bzw. das Technical Guidance Dokument durch das JRC aktualisiert. Ggf. werden durch die Änderung weitere Änderungen der Durchführungsbestimmungen oder des INSPIRE Reference Validator bzw. der INSPIRE Registry erforderlich.
Aktuell werden die bisherigen Kanäle zur Einreichung von Änderungsvorschlägen (INSPIRE Helpdesk, INSPIRE Community Forum) durch die INSPIRE Helpdesk Facilitators geprüft und bereits eingereichte Änderungsvorschläge in die neuen Repositories übertragen.
Am um 14 Uhr findet ein ELISE Webinar zum Thema "Data-driven methodology for electricity characterisation of districts" statt.
Die energetische Charakterisierung bestehender Gebäude auf mehreren administrativen Ebenen (Bezirk, Stadt, Region) kann genutzt werden, um Trends im Energieverbrauch zu ermitteln. Darüber hinaus kann sie den Energieverbrauch mit Merkmalen des Gebiets korrelieren und bestimmte Standorte identifizieren, an denen es Gebäude mit schlechter Energieeffizienz gibt. Im ELISE-Anwendungsfall, der in diesem Webinar vorgestellt wird, werden die Probleme, die mit einer solchen Charakterisierung verbunden sind, durch einen Bottom-up-Ansatz, der auf einer datengesteuerten Methodik basiert, angegangen.
Giacomo Martirano (externer Berater beim JRC), Gerard Mor und Jordi Cipriano von CIMNE (International Center for Numerical Methods in Engineering) und BEE Group (Building Energy and Environment Group) werden insbesondere auf die folgenden Aspekte näher eingehen:
- Überblick über ELISE Energy & Location Anwendungen;
- Stand der Technik bei Methoden und Technologien zur Berechnung von Energieeffizienz-Indikatoren auf Stadtteilebene, basierend auf der Integration von dynamischen Energieverbrauchsmessungen, Katasterdaten, Wetterdaten und sozioökonomischen Daten;
- wie diese Methoden und Technologien das Geschäft von Start-up-Unternehmen unterstützen können.
Anschließend präsentiert Jordi Cipriano, wie diese Methoden und Technologien die Stadtplanung und Energieeffizienzpolitik einer Regionalregierung unterstützen können, und berichtet über erste Erfahrungen mit der katalanischen Regierung im Rahmen des Projekts Pi-Plates. Abschließend wird Javier Orozco-Messana von der DG CNECT einige Best Practices im Zusammenhang mit der städtischen Energiesimulation mit Unterstützung der Local Digital Twins Toolbox vorstellen.
Die INSPIRE Conference 2021 findet vom 25. bis 29.10.2021 statt. Die Konferenz wird auch in diesem Jahr vollständig virtuell stattfinden. Sie steht unter dem Motto "Towards a Common European Green Deal data space for environment and sustainability". Eine Registrierung ist ab möglich.
Die INSPIRE MIG hat auf ihrer 13. Sitzung am 17./18.06.2021 die Spezifikation "OGC compliant INSPIRE coverage data and service implementation" als INSPIRE Good Practice angenommen. In dem Dokument wird beschrieben wie Coverage-Daten INSPIRE-konform über einen OGC Coverage Service bereitgestellt werden können. Zwischen den INSPIRE- und OGC-Spezifikationen gab es lange Zeit Widersprüche. Das Good-Practice-Dokument zeigt hier nun einen anerkannten Lösungsweg.

